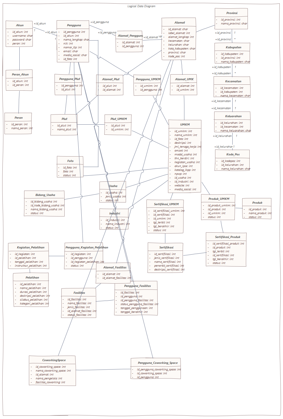
Logical Data Diagram
Model
/
Logical Data Diagram
/
Logical Data Diagram
Project:
Logical Data Diagram
Alamat_Fasilitas
Alamat_Pengguna
Alamat_Plut
Alamat_UMK
Bidang_Usaha
Foto
Industri
Kabupaten
Kecamatan
Kegiatan_Pelatihan
Keluarahan
Kode_Pos
Pengguna_Coworking_Space
Pengguna_Fasilitas
Pengguna_Kegiatan_Pelatihan
Pengguna_Plut
Pengguna_UMKM
Peran
Peran_Akun
Plut_UMKM
Produk
Produk_UMKM
Provinsi
Sertifikasi_Produk
Sertifikasi_UMKM
Usaha
Logical Data Diagram : Class diagram
Created:
5/3/2022 8:00:51 PM
Modified:
5/11/2022 10:14:27 PM
Project:
Author:
Midaul Hasanah
Version:
1.0
Advanced:
ID:
{02199F85-3E58-441b-B779-BDEBEB6CADAA}