Use Case Digram
Model
/
Use Case Diagram
/
Use Case Digram
Project:
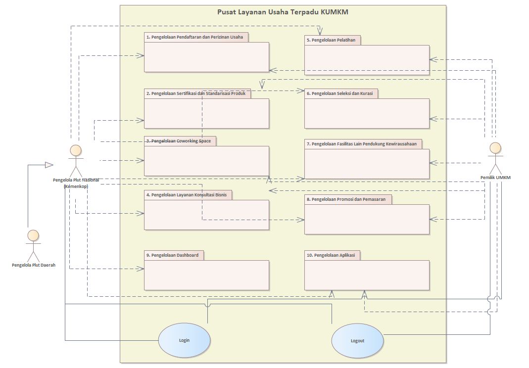
1. Pengelolaan Pendaftaran dan Perizinan Usaha
2. Pengelolaan Sertifikasi dan Standarisasi Produk
3. Pengelolaan Coworking Space
4. Pengelolaan Layanan Konsultasi Bisnis
5. Pengelolaan Pelatihan
6. Pengelolaan Seleksi dan Kurasi
7. Pengelolaan Fasilitas Lain Pendukung Kewirausahaan
8. Pengelolaan Promosi dan Pemasaran
9. Pengelolaan Dashboard
10. Pengelolaan Aplikasi
Use Case Digram
Pemilik UMKM
Pengelola Plut Daerah
Pengelola Plut Nasional (Kemenkop)
Login
Logout
Use Case Digram : Use Case diagram
Created:
4/11/2022 5:50:06 PM
Modified:
5/11/2022 10:21:39 PM
Project:
Author:
Midaul Hasanah
Version:
1.0
Advanced:
ID:
{29DA09C7-0D22-4552-AB6A-07EC2DB51ABA}