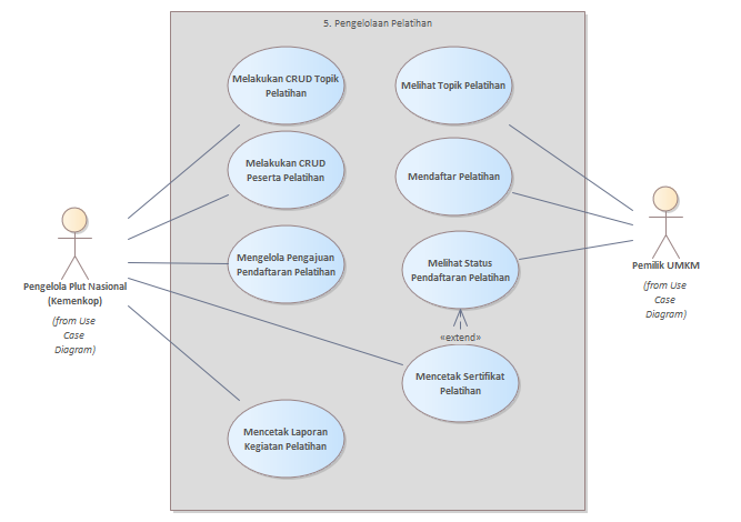
5. Pengelolaan Pelatihan
Model
/
Use Case Diagram
/
5. Pengelolaan Pelatihan
/
5. Pengelolaan Pelatihan
Project:
5. Pengelolaan Pelatihan
Melakukan CRUD Peserta Pelatihan
Melakukan CRUD Topik Pelatihan
Melihat Status Pendaftaran Pelatihan
Melihat Topik Pelatihan
Mencetak Laporan Kegiatan Pelatihan
Mencetak Sertifikat Pelatihan
Mendaftar Pelatihan
Mengelola Pengajuan Pendaftaran Pelatihan
5. Pengelolaan Pelatihan : Use Case diagram
Created:
4/21/2022 11:17:25 PM
Modified:
4/24/2022 7:38:55 AM
Project:
Author:
Midaul Hasanah
Version:
1.0
Advanced:
ID:
{B3D5F6CE-2BB1-4dd7-990D-31EE260435FE}