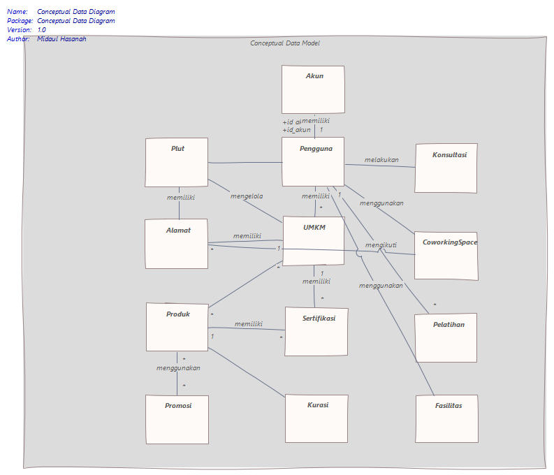
Conceptual Data Diagram
Model
/
Conceptual Data Diagram
/
Conceptual Data Diagram
Project:
Conceptual Data Diagram
Akun
Alamat
CoworkingSpace
Fasilitas
Konsultasi
Kurasi
Pelatihan
Pengguna
Plut
Produk
Promosi
Sertifikasi
UMKM
Conceptual Data Diagram : Class diagram
Created:
4/29/2022 11:20:39 AM
Modified:
5/3/2022 9:01:10 PM
Project:
Author:
Midaul Hasanah
Version:
1.0
Advanced:
ID:
{3FE028EB-80B4-4873-98C1-41AC419F11C7}